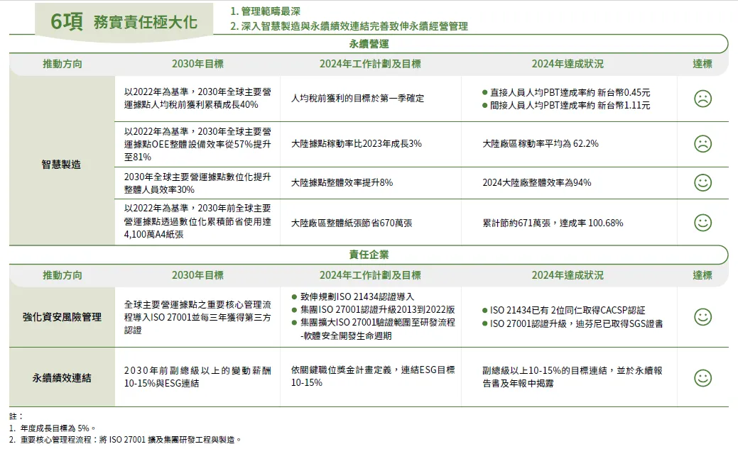
致伸SDGs永續策略藍圖

致伸身為資訊、電子與消費產品的一流解決方案供應商,正派、務實是我們致伸身為資訊、電子與消費產品的一流解決方案供應商,正派、務實是我們的企業文化更是核心價值觀,在這樣的價值觀之下,我們的企業使命包括:卓越品質、創新研發、智能製造和穩健成長。因此,如同致伸的企業名稱PRIMAX,我們希望以多元合作為核心,透過ESG 的永續作為在「環境保護」、「務實責任」及「智能應用」這三個面向,將自身影響力極大化為目標,同時對內激發員工以公司為榮(Pride)的向心力。

致伸在P.R.I.MAX 的精神下,於2022 年已架構出致伸的永續策略藍圖,同時呼應7 項聯合國永續發展目標(SDGs),並預計在此藍圖下開展對應的行動方案計畫。永致伸在P.R.I.MAX 的精神下,於2022 年已架構出致伸的永續策略藍圖,同時呼應7 項聯合國永續發展目標(SDGs),並預計在此藍圖下開展對應的行動方案計畫。永續策略藍圖由三大面向所構成,根據此設定各負責單位的績效指標及定義每項目標範疇,確保可以更精準地評估執行成效,同時定期追蹤成效並滾動式調整目標,讓永續作為更加貼近世界趨勢,更深化至企業營運當中,達到企業永續發展的願景。

致伸永續政策

ENVIRONMENT環境

責任礦產政策

致伸科技股份有限公司(以下稱「本公司」)致力於企業社會責任和永續發展。為致伸科技股份有限公司(以下稱「本公司」)致力於企業社會責任和永續發展。為落實責任採購,本公司遵循《衝突礦產法》,要求供應商採用經責任礦產計劃(Responsible Minerals Initiative, RMI) 認證的冶煉廠,並充分揭露礦產來源,於致伸綠色產品管理平台 GP-Portal® 進行宣告,共同實踐人權保障。致伸身為領導企業,持續擴大調查衝突金屬納入盡職調查範疇,並制定與追蹤供應商風險緩解計畫,確保本公司符合法規與客戶要求。

致伸集團承諾:

  • 不會採購以武力、侵犯人權等方式採集的礦產(如鉭、錫、鎢、金、鈷與雲母…)及其產品。
  • 採購通過Conflict -Free 認證冶煉廠的3TG物料(如CFSP認證或同等認證),同時不禁止來源地在剛果民主共和國及其周邊國家的合格物料。
  • 依OECD DDG標準,進行供應商盡責調查與風險管理。
  • 要求供應商依OECD DDG標準進行盡責調查與風險管理,將此政策傳達給其上游供應商及供應鏈,並要求其上游供應商共同遵守。

綠色產品政策

致伸集團嚴謹遵循各國當地的化學品安全相關法規及客戶的禁限用物質規範要求,從設計、採購、製造、產出等階段全面管控,期許往零健康安全危害、零環境污染的目標邁進。 致伸公司以生命週期思維研發環境友善且安全的產品,從源頭控管有害物質,建置綠色設計體系實踐生態化設計,提升內部研發創新能力。以符合法令及客 戶要求並善盡地球公民的責任。


SOCAIL 社會

人權管理政策

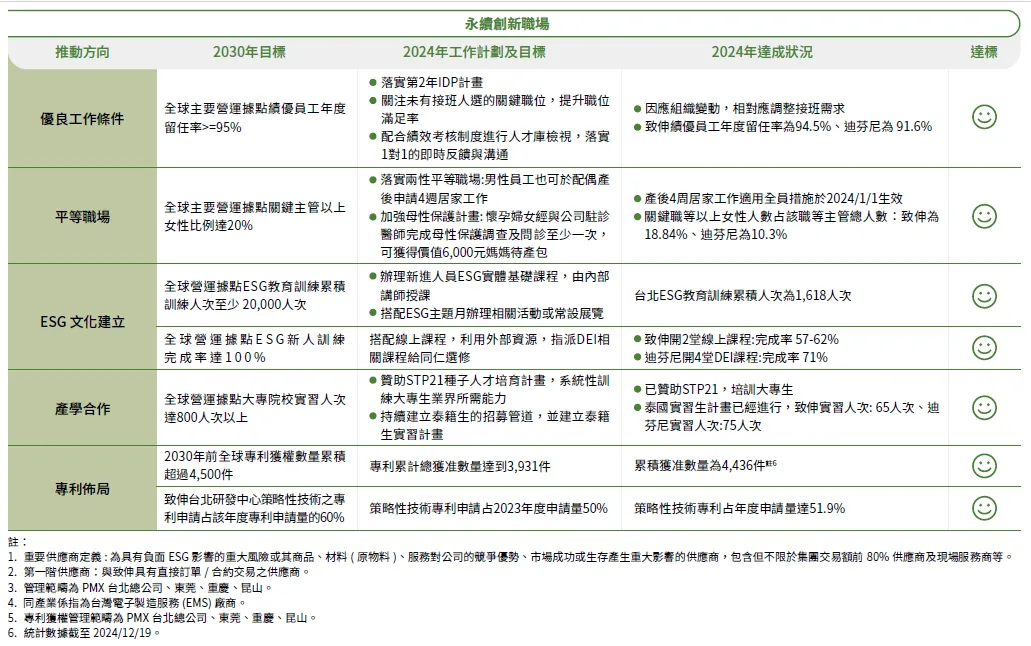
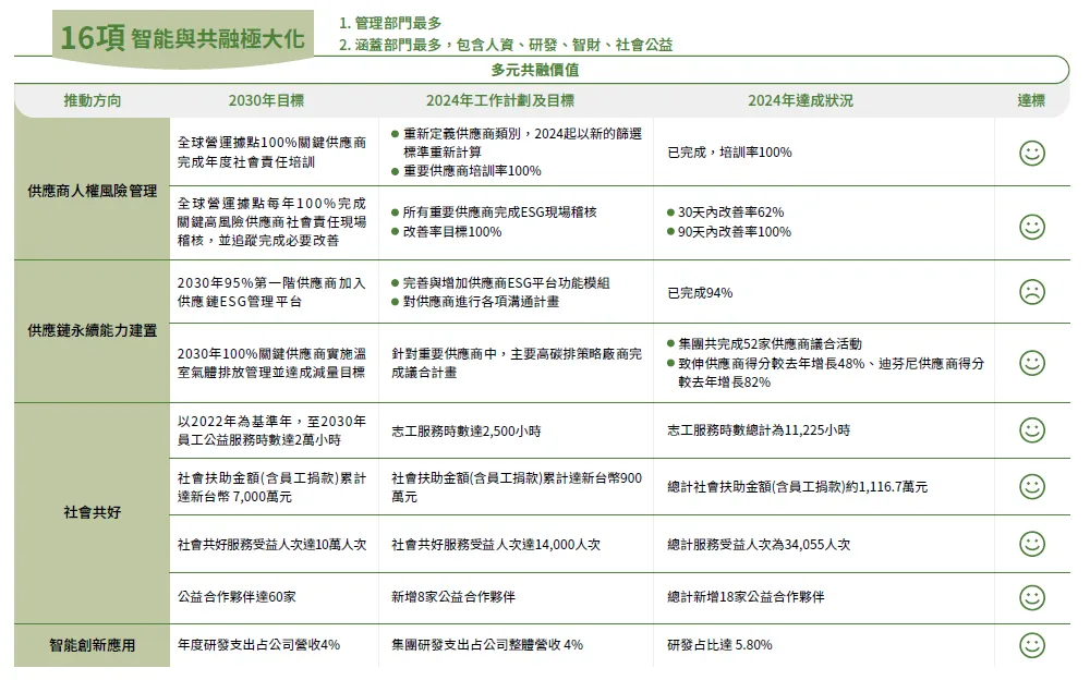
致伸集團除了平等對待每一位致伸同仁外,我們參考負責任商業聯盟行為準則、聯合國世界人權宣言、國際勞工組織公約等國際規範訂定人權政策,針對全體員工( 包括臨時、契約員工和派遣工作者),以及現有供應商進行定期的人權風險評估,並針對風險項目追蹤及確認因應措施。除此之外,針對新供應商和新事業( 包括合併、收購及合資等),同樣會將人權風險納入評估標準之中,以打造公平、安全、舒適之職場環境視為己任,徹底根絕相關違反人權的議題。

  • 禁止強迫勞動,杜絕人口販運行為並落實就業自由
  • 禁止雇用童工
  • 建立多元包容、不歧視、禁騷擾、人道對待的工作環境
  • 提供符合法規的薪資福利,不因性別、年齡、種族等有差別待遇
  • 透過人權制度建立及內部活動以加強少數民族人權保護
  • 積極保護員工健康,同時確保工作和食宿場所的安全衛生
  • 保障同仁自由結社和集體談判的權利
  • 維護正向勞資關係,提供多元的溝通平台營造開放溝通文化

勞工管理政策

公司致力於透過「人才培育」與「健康安全職場」兩大支柱,打造多元、公平、共融且具歸屬感的組織文化。在人才培育方面,我們透過《人才宣言》、領導接班計畫與人才發展機制,推動多元成長與共融發展;在健康安全職場方面,我們持續優化員工體驗,推廣健康意識與活動,並提供友善家庭支持制度,營造員工感受到尊重、平等與連結的工作環境。 此外,我們承諾遵守各據點當地的勞動法規及內部工作規則,並依照以下原則保障員工勞動權益:

  • 支付足以維持基本生活所需的薪資(Living Wage)
  • 避免或減少加班與過度工時
  • 設定每日與每週的最大工時上限
  • 男女同工同酬
  • 員工享有有薪年假
  • 大量裁員前提供最短通知或諮詢期

此政策適用於公司自營業務、承攬商及長期合作夥伴,確保整體營運與供應鏈皆遵守公平、尊重的勞動原則。

供應商管理政策

要求所有的新供應商需簽訂《供應商聲明書》,以遵循並符合最新版本RBA責任商業聯盟行為準則(Code of Conduct-Responsible BusinessAlliance, RBA Version 6.0)之相關要求,從而確保工作環境的安全、員工受到尊重、落實環境保護並遵守道德操守


GOVERNANCE 治理

稅務政策

為強化致伸集團之稅務法令遵循及承諾達成企業社會責任,特訂定稅務政策,以降低稅務風險,優化稅後經營成果,維護股東權益。

  • 所有營運活動皆遵循當地稅務法律與規定及其立法精神。
  • 不將利潤移轉至低稅負地區或租稅天堂;以符合經濟實質的方式規劃稅務架構,不以避稅為目的使用租稅天堂進行稅務規劃。
  • 所有營運活動遵循經濟合作暨發展組織(“OECD”)公布之國際公認移轉訂價原則、揭露需求及常規交易準則。
  • 基於互信與資訊透明,與稅務機關建立相互尊重的關係。
  • 公司營運活動及公司的重要決策應考量稅務風險及稅務影響。
  • 分析營運環境,運用管理機制進行稅務風險評估。
  • 透過持續的人才培養,強化稅務專業能力。
  • 本稅務政策經董事會決議通過後施行,修正時亦同。

智慧財產政策

為因應先進科技技術的日新月異並維護得之不易的先進技術成果,本公司除持續投入研發資源及定期掌握蒐集與分析與本公司產品相關之市場與技術變化,並推動結合營運目標與研發資源之智慧財產策略,持續累積智財權能量以強化競爭優勢。

  • 落實致伸智慧財產權管理制度
  • 落實專利管理品質及創新獎勵制度
  • 強化客戶市場之智財布局
  • 落實人員智財權管理
  • 落實機密文件管理
  • 落實電子研發紀錄簿管理

永續認證

致伸集團各據點獲得相關永續認證如下表,,請點選日期下載證書文件。

  致伸 迪芬尼
地區 台北 東莞 重慶 昆山 泰國 惠州 東莞 泰國 捷克
ISO14064-1 溫室氣體盤查 2024/5/20-2025/5/19 2024/5/20-2025/5/19 2024/5/20-2025/5/19 2024/5/20-2025/5/19 2024/5/20-2025/5/19 2025/5/19 2025/5/ 19 2025/5/19 2026/3/21
ISO 14001 
環境管理系統
2025/10/26-2028/10/26 2025/12/19-2028/12/18 2025/12/19-2028/12/18 2025/12/19-2028/12/18 2022/2/20-2025/5/19 2027/5/18 2026/1/13 2025/11/17 2027/5/13
ISO 50001 
能源管理系統
2025/12/16-2028/12/16 2025/11/12-2028/11/11 2025/11/20-2028/11/19 2025/11/13-2028/11/12 2023年查證 2025/11/30 2025/11/30 2027/3/17 2027/1/4
ISO 14046 
組織生命週期水足跡標準
2024/4/28-2025/4/27 2024/4/28-2025/4/27 2024/4/28-2025/4/27 2024/4/28-2025/4/27 2024/4/28-2025/4/27 2025/4/27 2025/4/27 2025/4/27 Report ready
IECQ QC 080000 
有害物質過程管理系統驗證
2023/6/21-2025/5/8 2025/5/8 2023/6/21-2025/5/8 2023/6/21-2025/5/8 2023/6/21-2025/5/8 2025/7/31 2025/9/12 2025/5/8 2027/4/23
UL2799 
零掩埋認證
  2023/5/30-2024/5/30 2024/5/27-2025/5/27   2025年認證 2025年認證 2025/1/28 2026/9/30  
RBA VAP 
負責任商業聯盟
  2025/6/13-2027/6/13 2025/4/11-2027/4/11 2023/10/24-2025/10/10 2022/10/21-2024/6/28 2025/5/23 2025/5/23 2025/5/31  
ISO 45001 
職業安全衛生管理系統
  2022/12/19-2025/12/18 2022/12/19-2025/12/18 2022/12/19-2025/12/18 2022/5/20-2025/5/19 2026/1/13 2025/11/17 2027/5/31  
C-TPAT 
反恐驗證
  2023/8/2-2026/8/2 2022/11/8-2025/11/7   2023/11/7 2024/7/20 2025/5/15 2024/10/02  
AEO 
優質企業
  無有效期限 無有效期限            
ISO 27001 
資訊安全管理系統
2023/11/16-2025/10/31 2023/11/16-2025/10/31 2023/11/16-2025/10/31 2023/11/16-2025/10/31 2023/11/16-2025/10/31 2024/9/5 2024/9/5 2024/9/5 2024/9/5
ISO 9001 
品質管理系統
2023/5/6-2025/4/23 2023/5/6-2025/4/23 2023/5/6-2025/4/23 2023/5/6-2025/4/23 2023/5/6-2025/4/23 2024/8/6 2024/9/7 2026/3/17 2027/4/16
ISO 13485 
醫療器械管理系統
            2025/6/27    
IATF 16949 
汽車行業品質管理系統
  2022/3/15-2025/3/14     2024/3/22-2027/3/21 2025/7/29 2025/5/16   2025/4/27
TIPS 
臺灣智慧財產管理制度
2024/12/31-2025/12/31