永續管理架構及組織

致伸科技經董事會授權,於董事長辦公室下成立企業永續辦公室(ESGOffice),由江燕瑩副總經理擔任召集人,以落實公司治理、發展永續環境、維護社會公益和加強資訊揭露這4 大層面之企業永續發展,並針對經濟、環境及社會衝擊議題,分別設立公司治理、綠色營運和社會關懷小組,蒐集所有與營運活動攸關的經濟、公司治理、環境及社會面向等外部倡議訊息,負責與利害關係人議合,並根據議合結果排序重大議題,向董事會提出企業願景藍圖,制定企業永續相關政策、制度或管理方針,再由董事會核定具體推動計劃


永續治理流程

企業永續辦公室每半年一次向董事會報告,於永續報告書出版前說明利害關係人溝通情形、重大事件和揭露主題、溫室氣體盤查結論、年度執行計畫等,再由董事會核定具體推動計劃。年底則報告計畫執行成果、風險評估結果及因應措施,由此可見本公司落實永續發展的強烈決心。2024 年董事會共計召開9 次會議,其中與永續相關議案內容如下表所示。


此外,在董事會授權的願景及方向下,企業永續辦公室必須協助各事業及幕僚單位推動和執行企業永續專案,以回應公司於經濟、環境及社會的各項議題。同時也定期蒐集利害關係人所關注的重大議題和回饋、國內外永續發展相關趨勢、以及標竿企業的最佳實務作法,提供建議及指導相關部門落實,以持續強化公司永續經營。董事會於2022年核准致伸集團永續策略藍圖,並在此藍圖下授權董事長同意各事業及幕僚單位共29項執行目標,並自2023年開始,擬定副總級以上高階團隊之變動薪酬 10 ~15%與永續績效連結,績效衡量面向包含公司績效指標、年度策略重點及ESG指標等,激勵並提高業務運營效率和永續競爭力,有助於實現企業的長期價值創造及達成永續發展目標。【詳細永續策略藍圖說明請參考《致伸SDGs永續策略藍圖》】


永續重大議題目標與成果

致伸根據所鑑別出來的永續重大議題,以下列出我們針對這些議題所設定的短、中長期目標、2024年度的目標達成率,以及對應目標所擬定的行動方案,和量化目標之外的其他績效成果說明,並於目標達成率欄位中,以圖示代表達成狀況:😃已達成目標 🙂持續達成目標中 😐未達成目標。除此之外,針對這些永續重大議題,我們同時衡量了對外部利害關係人的影響程度及揭露其相關行動績效。

道德誠信經營 【重大性議題:誠信經營】


營運發展管理 【重大性議題:經濟績效、產品創新發展】


隱私與資通安全管理 【重大性議題:隱私與資通安全】


氣候變遷因應 【重大性議題:氣候變遷因應】


供應鏈永續管理 【重大性議題:供應鏈永續管理】


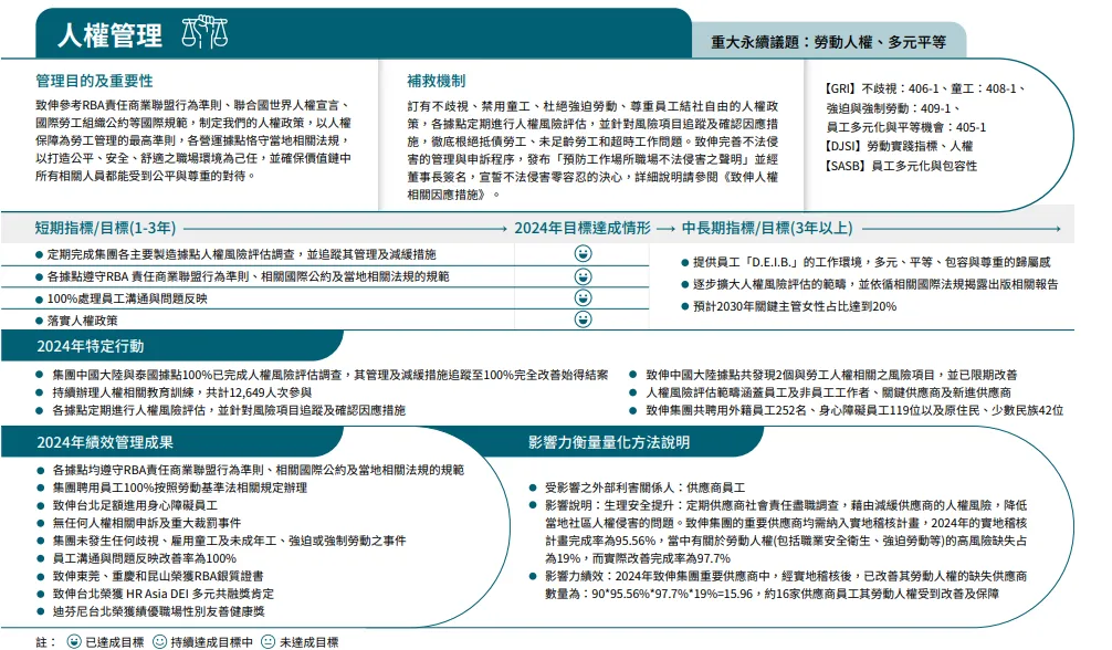
人權管理 【重大性議題:多元平等、勞動人權】


人才管理 【重大性議題:人才招募與留任、人才發展與培育、勞資關係】


安心健康職場管理 【重大性議題:職業健康與安全】